探讨评审专家制度结构性失灵缘由及重构路径
2026年03月04日 09:34 来源:中国政府采购报 【打印】 
编者按:评审专家作为政府采购公平公正的“守门人”,其专业素养、职业操守与履职效能直接关系到采购质量、资金效益乃至营商环境。近年来,从中央到地方,各级政府密集出台新规,对评审专家管理进行系统性升级。本版特设专栏,深入探讨当前评审专家管理体系改革的深层逻辑、实践挑战与未来方向,剖析如何构建一支“专业精通、行为规范、监督有效”的现代化评审专家队伍。

探讨评审专家制度结构性失灵缘由及重构路径
■ 宋军
近年来,因评审专家履职不当而引发的采购风险时有发生。笔者认为,这暴露了从顶层设计到末端执行、从权力约束到责任归属的系统性失灵。因此,有必要超越对个体操守的质疑,直指制度本身。本文试图探索评审专家制度结构性失灵缘由及重构路径,以期为相关部门完善评审专家管理制度提供参考。
制度异化:从“专业守门人”到“权责失衡的第三方”
评审专家制度设计的初衷,是引入专业、独立的第三方力量,以弥补“谁采购、谁负责”可能导致的“谁采购、谁独断”和专业性不足的缺陷。然而,这一制度在运行中发生了双重异化,形成了典型的制度悖论。
一是准入的“形式化”与能力的“空心化”。当前,“重静态资质、轻动态能力”的准入机制,已无法应对日新月异的技术发展与复杂采购需求。比如,某地采购项目中,四位“60后”“70后”评审专家的年龄结构仅是表象,更深层的是制度对专家知识持续更新、专业深度迭代的机制性缺位。这导致专家库规模虽大,但有效供给不足,其专业判断的“权威性”根基正在动摇。换言之,一个仅凭职称和历史经验入库的专家,可能并不比拥有最新数据和行业洞察的采购人团队更专业。
二是权力的“绝对化”与责任的“虚拟化”。专家在评审中,特别是在主观因素上,掌握了近乎绝对的自由裁量权,能够决定巨额公共资金的流向。然而,与之匹配的责任追究机制却极其孱弱。比如,某地专家可以轻易以身体不适为由集体退场,却无需承担项目延期、流标等可能造成的重大损失,这正是“权、责、利”严重失衡的极端体现。这种格局不仅架空了采购人的主体责任,更使评审本身沦为一种“无风险权力”,为权力寻租和责任逃避提供了空间。笔者认为,一个临时组建、与项目结果无长期利害关系的团队,却掌握着项目“生杀大权”,这本身就是巨大的制度风险。
制度保障的缺失:从“依赖道德”到“构建系统”
职业精神究竟靠什么保障?答案显而易见:不能依赖飘忽的道德自觉,而必须构建刚性的制度系统。但笔者认为,当前制度存在三大“断点”。
一是过程“黑箱”。虽然全流程电子化采购正在全面铺开,但部分地方的评审讨论缺乏全程、不可篡改的录音录像与电子化留痕,专家个人意见与最终结论间的逻辑链条断裂。在评审过程中评审专家到底对哪些内容可以讨论或者发表意见?如何对客观分形成一致意见?对此,目前业内并没有明确、统一的标准。
二是评价“缺失”。若每次评审表现的“一标一评”缺乏量化考核与信用累积,则部分专家便会认为“干好干坏一个样”。此外,有少数专家滥竽充数,刚一入库就抽到了千万以上的采购项目,但评审时整个过程形同“木偶”。
三是追溯“无力”。即便项目后期暴露出严重问题,也难以回溯并认定评审环节的具体责任。
因此,制度保障必须系统化。以透明过程压缩寻租空间,以量化评价形成行为约束,以终身追溯压实个体责任。
异地评审的“责任悬浮”困境与数据化破局
远程异地评审旨在打破地域壁垒,却在一些事件中暴露了更为棘手的“责任悬浮”问题。比如,专家行为发生在副场,影响结果在主场,其管理权、监督权、处罚权分属不同行政主体。当问题出现时,极易产生责任推诿,形成监管“真空地带”。
在笔者看来,想要解决此困局,不能再依赖传统的行政区划思维,而应转向以数据流驱动管理流的全国一体化平台思维。核心是建立全国统一的评审专家信用与行为数据库,实现“一处受罚、处处受限”。专家的每次评审行为、每个评分偏离度、每次违规记录,都作为信用标签在全国范围内实时共享。此举将彻底打破地域藩篱,使专家无论身在何处评审,其权责都能被清晰追溯和认定,让“责任悬浮”落地为“责任绑定”。
管理权属的法定化困境与规范路径
当前,评审专家管理权属的模糊与冲突,根源在于不同法律体系下监管职能的交叉重叠。根据《中华人民共和国政府采购法》及其实施条例,各级人民政府财政部门是负责政府采购监督管理的法定部门,依法履行对政府采购活动(包括评审专家库)的监督管理职责。在工程建设项目招标投标领域,依据《中华人民共和国招标投标法》及有关规定,其行政监督职责由各级人民政府发展改革部门指导协调,并由工业和信息化、住房和城乡建设、交通运输、水利、商务等各行业主管部门在各自职责范围内分别负责。这种基于项目性质和法律渊源的分散管理模式,是当前行政管理的基本格局。
与此同时,为优化资源配置、提高监管效能,部分地方探索设立了相对统一的公共资源交易监管机构,尝试对各类交易平台(包括专家库)进行综合管理与服务工作。然而,这类机构的设立依据、法律授权及其与财政、发改等法定监督部门的具体职责边界,在实践中时常存在不够清晰的情形。以某省数据管理局为例,其在承担公共资源交易平台运行服务、保障交易过程顺利进行的职责时,对专家库作出调整出库等处理决定,实质上涉及对专家执业资格的管理与处分。此类行为若缺乏法律法规的明确授权或法定监督部门的有效委托,则可能面临行政主体资格与职权合法性的审视,偏离了“法无授权不可为”的依法行政基本原则。
为从根本上规范管理秩序、提升监管权威,推动“管理权属法定化”已成为当务之急。其核心路径在于,通过国家层面的法律修订或制定专门行政法规,系统性地明确评审专家统一监督管理制度。具体而言,可考虑在维持现有法定部门依法履职的基础上,进一步强化和明确一个核心协调监督主体,由其牵头建立全国统一或省级统筹的专家库标准、准入条件、行为规范、惩戒规则及信息共享机制,并对各行业、各地方专家库的日常管理进行指导与监督。此举旨在构建“统分结合、权责清晰、运行高效”的监管格局,从源头上厘清职责,确保专家管理工作在法治轨道上规范、有序运行。
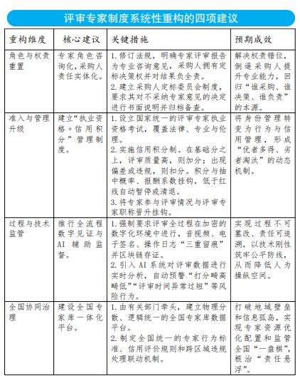
系统性重构:从“修补”到“重塑”的四项建议
基于以上分析,未来的改革不应再是零敲碎打的制度“修补”,而应是一场深刻的制度“重塑”。笔者认为,应借助修法契机,对评审专家制度重新设计,具体建议如下表所示。
评审专家制度已走到了必须进行系统性、数字化、法定化重构的历史关口。推动评审专家制度摆脱当前的信任危机,真正成为守护公共资金安全、提升公共服务质量的坚实基石,不仅是制度改革的必然,更是对公共信任应有的回应。
(作者单位:采招云数智化采购研究中心)

相关文章
- 评审专家未独立评审遭投诉2025-12-16
- 评审专家该如何正确履职2025-09-16
- 黄冬如:评审专家该如何正确履职2025-09-16
- 评审专家应如何履职和维权2025-09-12
- 评审专家“错评”行为有哪些2025-08-06
